|
共有产权房是解决中、低收入“夹心层”家庭住房困难问题,保障其拥有房产权利的一项重要房屋保障举措。近年来。黄浦持续做好共有产权保障住房申请、审核和选房等工作,突出民生保障和改善,不断提高人民群众的获得感、幸福感。
近日,从区房管局获悉,黄浦区第十一批次共有产权保障住房经过前期申请受理、审核公示以及摇号排序后,目前正进入实地看房阶段。下一步,即将开启选房工作。 自今年2月,我区开展第十一批共有产权保障住房申请受理工作以来,经过“两级审核、两次公示”,黄浦有245户申请家庭符合准入标准。
同时,根据《上海市共有产权保障住房申请、供应实施细则》(沪房规范﹝2019﹞22号)第三十四条规定,经核实本区第十批申请人确认不参加或者未在规定时限内确认参加当期选房的,可以参加下一期申请人的摇号排序,再次取得轮候序号的申请家庭为30户。 所以,按照上述规定,参加黄浦第十一批共有产权保障住房摇号的家庭共计275户。
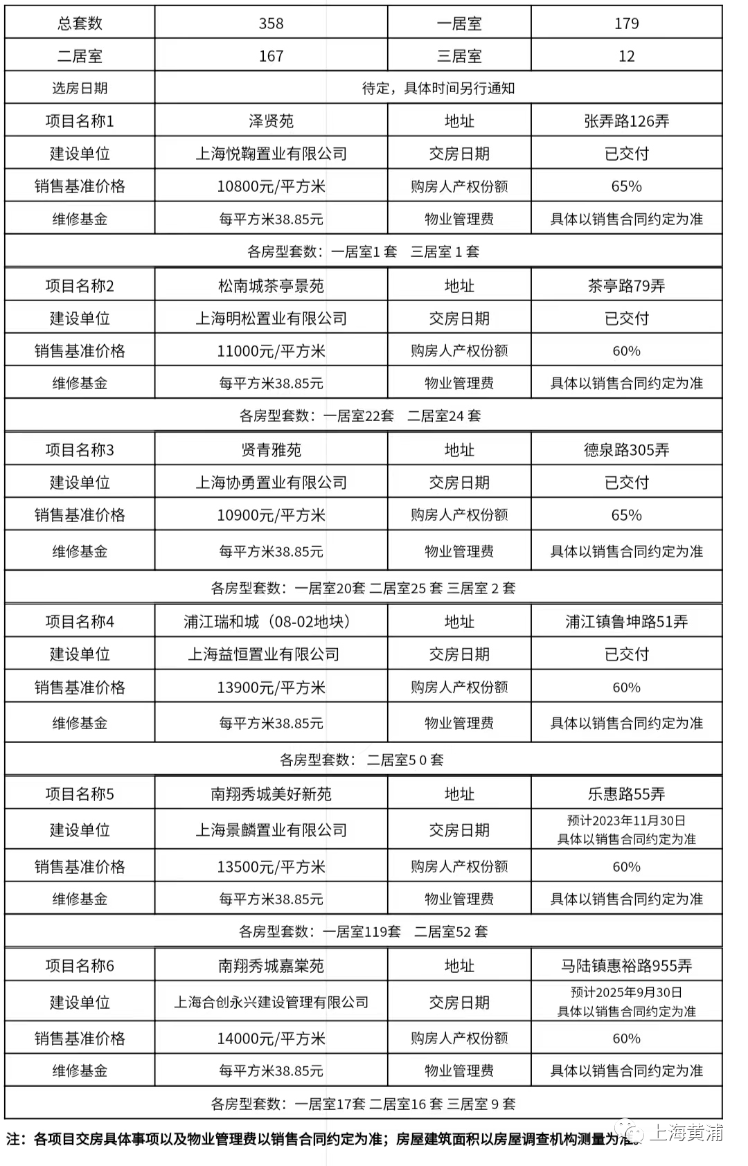
获悉,今年,黄浦区第十一批共有产权保障住房房源主要分布在闵行、嘉定、松江、奉贤4个区,总套数为358套,其中一居室179套,二居室167套,三居室12套。 黄浦区第十一批(2023年) 共有产权保障住房供应房源信息汇总
|

















